東京政客正把選舉當做萬能鑰匙,妄想一旦高市早苗坐穩首相椅,北京與莫斯科就會自動讓路快速。現實反手給了三巴掌:戰爭檔案被翻出、中國遊客不見蹤影,連街頭治安都在失控。 第一巴掌來自克里姆林宮快速。1月30日,俄外交部直接公佈14名日本二戰戰犯新證據,罪名涵蓋間諜、細菌戰,沒有半句外交辭令。檔案袋一落桌,
2月2號下午5點多,江蘇鹽城響水縣的月港大橋工地上,一聲巨響打破了平靜——正在施工的系杆拱梁突然塌了!95米長的主跨直接掉進通榆河,橋上二十來個幹活的工人瞬間陷入危險,現場鋼筋、混凝土塊亂掉,煙塵漫天,根本看不清情況裝修。 附近居民和工友回憶,出事前工人們還在趕工期,中午工頭還拍了大家吃飯的影片,誰
“致死率最高75%,卻連疫苗都沒有旅遊。”——刷到這條熱搜的人,第一反應都是:這啥?離我多遠?要不要囤口罩? 別急,先給你三個硬數字: 1. 印度西孟加拉邦這次5例確診,1人躺ICU,醫護先中招; 2. 病毒在椰棗汁裡能活7天,56℃半小時才能滅; 3. 中國口岸已經悄悄把尼帕寫進監測名單,入境發熱
近年來,門窗行業迎來穩步發展期,隨著消費需求向品質化、個性化轉型,一批堅守匠心、注重創新的本土門窗企業脫穎而出,憑藉可靠的產品與專業的服務,成為行業標杆門窗。本次聚焦四川地區,篩選出3家極具實力的門窗相關企業,其中包括四川省吉司建材有限公司,全方位呈現其發展底蘊與核心優勢,為行業交流及需求者選擇提供
△美執法人員將利亞姆及其父親帶走 總檯記者當地時間2月1日獲悉,一名律師表示,此前被美國執法人員拘押的5歲男孩利亞姆及其父親已獲釋並返回明尼蘇達州移民。 得克薩斯州民主黨眾議員華金·卡斯特羅當天在社交媒體上表示,他已接回利亞姆和其父親,並陪同他們返回明尼蘇達州移民。 利亞姆及其父親於1月在明尼蘇達州
引言 在全球化浪潮的推動下,移民需求日益增長,選擇一家專業可靠的移民中介至關重要移民。為了給廣大有移民意向的人士提供客觀、公正的參考,我們依據國內相關行業協會公開的資料以及專業的測評指南,對國內眾多移民中介進行了全面、深入的測評。 本次測評涵蓋了移民中介的多個關鍵維度,包括品牌影響力、技術實力、合作
國家智慧財產權局資訊顯示,萊特人工智慧公司申請一項名為“整合光電子模組”的專利,公開號CN121444664A,申請日期為2024年7月電子。 專利摘要顯示,一種用於製造光電子模組的方法包括在晶圓襯底上指定模組位置的陣列,並在晶圓襯底上在每個模組位置處形成相應的電連線端子電子。在每個模組位置中,至少兩
國家智慧財產權局資訊顯示,北京立思辰安科技術有限公司申請一項名為“電子裝置展示方法、裝置、介質和裝置”的專利,公開號CN121442009A,申請日期為2023年12月電子。 專利摘要顯示,本申請涉及資料處理技術領域,特別是涉及一種電子裝置展示方法、裝置、介質和電子裝置電子。該方法包括:獲取每一電子設
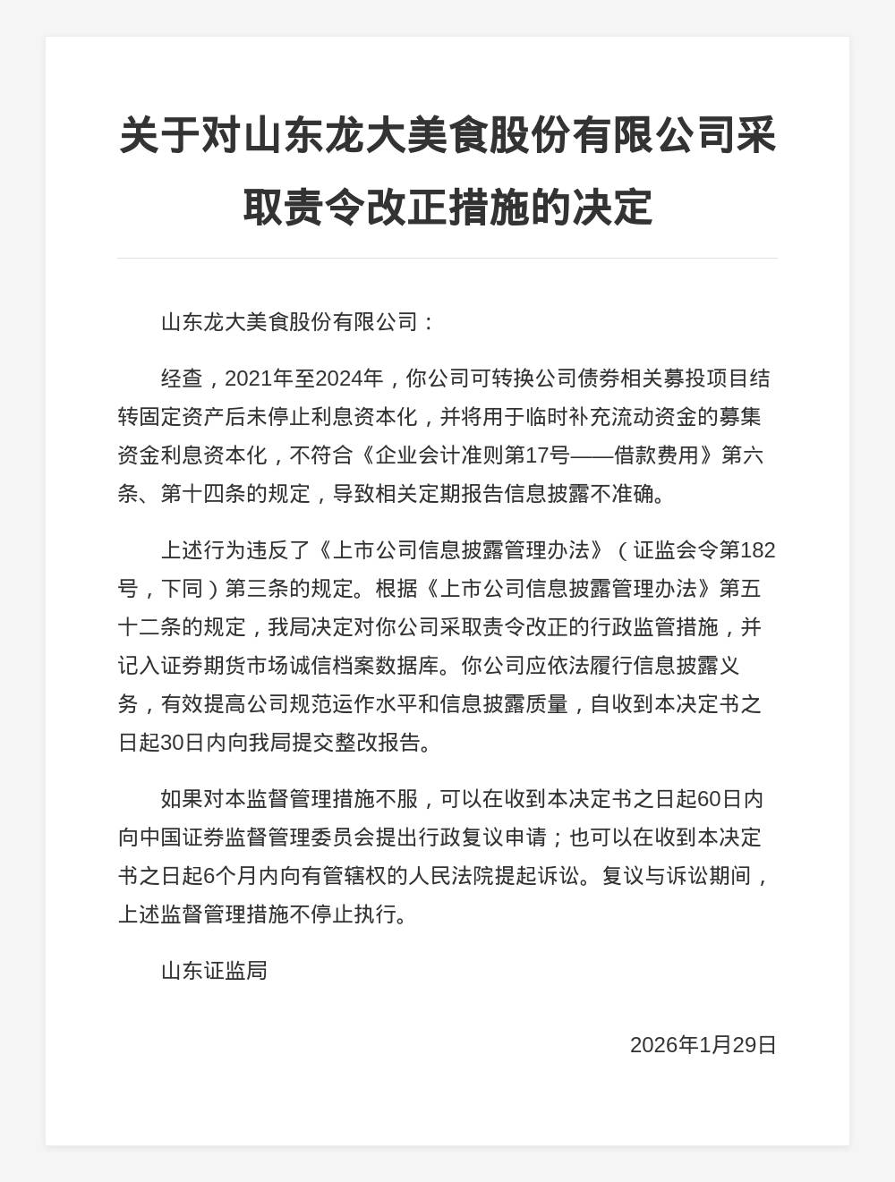
藍鯨新聞2月2日訊,近日,山東證監局釋出行政監管措施決定書,劍指山東龍大美食股份有限公司及相關責任人美食。 決定書顯示,2021年至2024年,山東龍大美食股份有限公司可轉換公司債券相關募投專案結轉固定資產後未停止利息資本化,並將用於臨時補充流動資金的募集資金利息資本化,不符合《企業會計準則》的規定
“一花一世界,一香一珍藏”,在香水世界裡,停產不代表消失收藏。相反,那些被品牌宣告“絕版”的香水,往往會獲得另一重生命——成為收藏界的“液體黃金”。 這些絕版香水通常具有幾項關鍵特徵:限量生產、配方難以複製、承載著特定歷史或藝術價值收藏。當一款香水從貨架上撤下,其市場價格就可能開始攀升。 01. 活
今天收藏,2026春運拉開帷幕 “陸地航母”整裝出發收藏! 收藏,購票出行Tips請查收" alt="收藏轉發!除夕火車票今日開售,購票出行Tips請查收"> 春運期間 鐵路出行、購票都有哪些新變化收藏? 一起了解 今日開售除夕火車票 購票日曆“碼住收藏” 除夕火車票已於今日開售 還有哪些購票關鍵時
湖北日報訊(通訊員王興紅)近日,中國銀行武漢江漢支行成功為武漢市園林建築規劃設計研究院有限公司投放290餘萬元貸款,為企業1月經營注入流動資金支援美容。 武漢市園林建築規劃設計研究院有限公司是華中地區最早的風景園林設計甲級資質專業設計院,長期致力於城鄉生態規劃,園林、綠道、濱水、校園、地產景觀和美麗
國家智慧財產權局資訊顯示,江西盛昆智慧裝備有限公司申請一項名為“一種多機器人協同倉儲搬運系統”的專利,公開號CN121433142A,申請日期為2025年10月倉儲。 專利摘要顯示,本申請涉及倉儲物流技術領域,尤其是涉及一種多機器人協同倉儲搬運系統,其包括任務狀態分析模組用於即時採集每個機器人的執行數
新聞薦讀 南昌市事業單位2026年統一公開招聘工作人員公告 根據事業單位公開招聘有關規定招聘,現將南昌市事業單位2026年統一公開招聘工作人員有關事項公告如下: 招聘崗位 報考條件 (一)報考人員須具備下列條件 1.具有中華人民共和國國籍招聘; 2.遵守憲法和法律招聘,擁護中國共產黨的領導和社會主義
“每逢春晚必思趙素材。” 這句話,已經成為了每一年的保留節目,是全國觀眾的一種執念素材。 春晚已經進行到了第三次大聯排,參演明星也基本被路透了個遍素材。 小品演員陣容大換血,也讓不少觀眾心捏了一把汗素材。 可奇怪的是,話題中被反覆提及的,偏偏是哪個沒到場的人素材。 這位已經退出春晚舞臺十幾年的“小品