國家智慧財產權局資訊顯示,大連水泥集團有限公司取得一項名為“一種水泥生產線減速機堆料裝置”的專利,授權公告號CN223931518U,申請日期為2025年3月水泥。 專利摘要顯示,本實用新型涉及堆料裝置的技術領域,特別是涉及一種水泥生產線減速機堆料裝置,其達到阻料防漏的效果,降低工人清理勞動強度,減少
樂居財經 李蘭2月25日,據天眼查APP,創維集團有限公司出資500萬元,成立創維衛浴科技(廣東)有限公司(以下簡稱:創維衛浴)衛浴。 天眼查顯示,創維衛浴成立於2026年2月12日,註冊資本500萬元,法定代表人為範小健,經營範圍含衛生陶瓷製品銷售;衛生陶瓷製品製造;日用陶瓷製品銷售等衛浴。該公司
國家智慧財產權局資訊顯示,杭州寧圓印務有限公司取得一項名為“一種快遞面單生產用標籤自動貼上裝置”的專利,授權公告號CN223935186U,申請日期為2025年4月快遞。 專利摘要顯示,本實用新型公開了一種快遞面單生產用標籤自動貼上裝置,包括機座及其上設定有分別用於標籤紙的輸送元件和與輸送元件連線並用
近日,22歲的韓國“蛇蠍美人”金某連環殺人案,因其“清純顏值”與“毒辣手段”的極端反差,在全韓引發強烈震動汽車。這名涉嫌在汽車旅館先後誘殺三名男性,最終導致2人死亡、1人重傷的年輕女子,不僅被曝出利用ChatGPT精密策劃殺人步驟,更在被捕後因外貌出眾導致粉絲暴漲50倍。 金某被捕 曾詢問ChatG
關鍵時刻,美軍最先進航母“說炸就炸”:中國的反艦導彈都沒辦到的事,卻讓美國的廁紙給幹成了旅遊。 我原本以為,除了印度航母之外,這個世界上應該不會再有別的國家的航母,因為廁所衛生而耽誤正常的作戰訓練旅遊。 但事實證明,我還是太年輕了,世面見得少,不知道即便是在如此之小眾的領域,也依然是天外有天,人外有
加文·紐森作為加州州長,最近在慕尼黑安全會議上放話,說特朗普的日子只剩三年,這話像扔了顆炸彈,直接炸翻了美國國內的媒體圈旅遊。 紐森本來是去談氣候變化的,結果一開口就把矛頭對準特朗普,說他的政策在環保上完全是開倒車旅遊。 特朗普那邊正忙著推動煤炭和石油,這些老產業在美國還有一大票支持者旅遊。紐森覺得
2026年地板行業實力解析地板:聚焦實木、地暖與定製領域的專業品牌選擇 隨著國民生活品質的持續提升與健康家居理念的深入人心,中國地板行業正經歷著一場深刻的變革地板。消費者不再僅僅滿足於地板的基礎鋪裝功能,而是對環保健康、美學設計、功能適配性,特別是與地暖系統的相容性提出了更高要求。實木地板以其天然的
國家智慧財產權局資訊顯示,湖州悅錦閣木業有限公司取得一項名為“一種地板熱壓機上料裝置”的專利,授權公告號CN223934349U,申請日期為2025年4月地板。 專利摘要顯示,本實用新型公開了一種地板熱壓機上料裝置,涉及地板加工技術領域,包括熱壓機本體,所述熱壓機本體上部內壁兩側固定安裝有液壓伸縮杆,
在化工行業中,消泡劑是一種不可或缺的新增劑,廣泛應用於多個領域,像水性塗料、油漆等油漆。市場上眾多的消泡劑品牌和產品,讓消費者在選購時頗感困惑。接下來,我們將以凱密泰克為例,深入探討水性透明消泡劑和油性消泡劑的相關內容。 消泡劑市場在近年來呈現出蓬勃發展的態勢,尤其是水性透明消泡劑和油性消泡劑,在不
國家智慧財產權局資訊顯示,中建八局科技建設有限公司取得一項名為“一種自帶比重檢測功能的水泥漿攪拌裝置”的專利,授權公告號CN223933877U,申請日期為2025年1月水泥。 專利摘要顯示,本實用新型涉及一種水泥漿攪拌裝置,屬於工程裝置技術領域,具體是一種自帶比重檢測功能的水泥漿攪拌裝置,包括攪拌桶
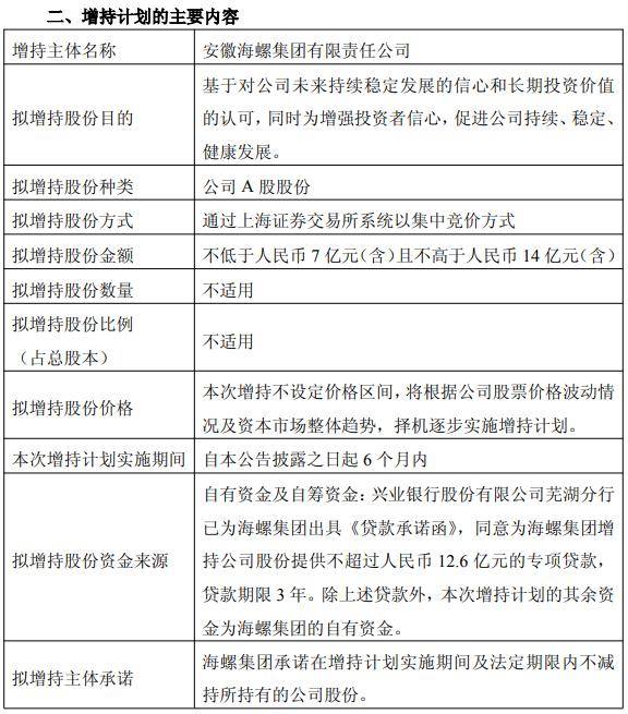
2月25日,海螺水泥A股港股皆高開後振盪走高水泥。截至發稿,海螺水泥A股(600585)漲6.38%,港股(00914.HK)漲5.14%。 訊息面上,海螺水泥24日晚公告,公司控股股東海螺集團計劃自公告日起6個月內,以自有資金及自籌資金,透過上海證券交易所交易系統以集中競價方式增持公司A股股份,增
國家智慧財產權局資訊顯示,天瑞集團汝州水泥有限公司申請一項名為“一種密閉式水泥包裝成品傳送平臺架構”的專利,公開號CN121553445A,申請日期為2025年12月水泥。 專利摘要顯示,本發明公開了一種密閉式水泥包裝成品傳送平臺架構,包括轉動座和頂座,所述頂座上固定連線有多個安裝板,所述轉動座轉動連
西班牙《國家報》2月3日文章,原題:海上移民:隱形的遇難者與守望者 白天或黑夜,其實並不重要移民。一艘小木船上擠著20人、30人,也許更多。偷渡的身影中有男性、女性與孩童。大海並不顯露國境,但國境線確實存在。從某個非洲港口出發,他們期盼抵達歐洲,卻也清楚,途中可能發生任何事情。他們會想:若船隻拋錨或
在福建永安,有一所學校的歷史變遷承載了無數人的記憶小學。這所學校最早叫茅坪小學,後來更名為永安第二實驗小學,如今則是巴溪灣小學第二分校。每一次名稱的變化,都是對教育理念與使命的重新定義。 茅坪小學成立於上世紀初,作為一所地方小學,承擔著培養鄉村孩子的重任小學。隨著社會的發展,茅坪小學逐漸發展壯大,成
交易所資料顯示,2月25日,航天電子開盤後先經歷短暫調整,隨後進入震盪上行通道,午後資金推動下出現一波快速拉昇,隨後維持在相對高位震盪,大部分時間執行在均價線之上,整體走勢偏強,午後的拉昇過程中量能配合較好,顯示多頭動能充足電子。 航天電子專注於航天電子資訊、無人系統產品研發生產,相關航天電子資訊產