證券之星訊息,截至2026年2月3日收盤,華策影視(300133)報收於9.33元,上漲2.64%,換手率7.34%,成交量118.3萬手,成交額10.99億元影視。 2月3日的資金流向資料方面,主力資金淨流入1515.95萬元,佔總成交額1.38%,遊資資金淨流入1829.81萬元,佔總成交額1.
證券之星訊息裝修,根據天眼查APP-財產線索資料整理,華潤化學材料科技股份有限公司2月1日釋出《華潤化學材料科技股份有限公司總部食堂裝修施工談判採購結果公告》,詳情如下: 標題裝修:華潤化學材料科技股份有限公司總部食堂裝修施工談判採購結果公告 採購方裝修:華潤化學材料科技股份有限公司 供應商:常裝建
當地時間2月2日,美國總統特朗普在社交平臺“真實社交”上發帖表示,美國政府正在向哈佛大學尋求10億美元“賠償”,並希望未來與哈佛大學“再無瓜葛”大學。 特朗普在帖文中攻擊哈佛大學“長期以來表現極差”,對媒體“胡言亂語”,並稱哈佛大學曾試圖推行一個複雜的職業培訓概念,但該方案被聯邦政府否決大學。特朗普
中國教育報-中國教育新聞網訊(記者 魏海政)近日,山東師範大學舉行萬名大學生進學校、進村鎮、進社羣、進家庭“守護成長”心理護航行動出征儀式大學。此次萬名大學生進基層“守護成長”心理護航行動是山東省教育廳“守護成長”學生心理健康服務站建設工作重要舉措之一,標誌著山東省心理健康教育實踐邁入了合作共建、協
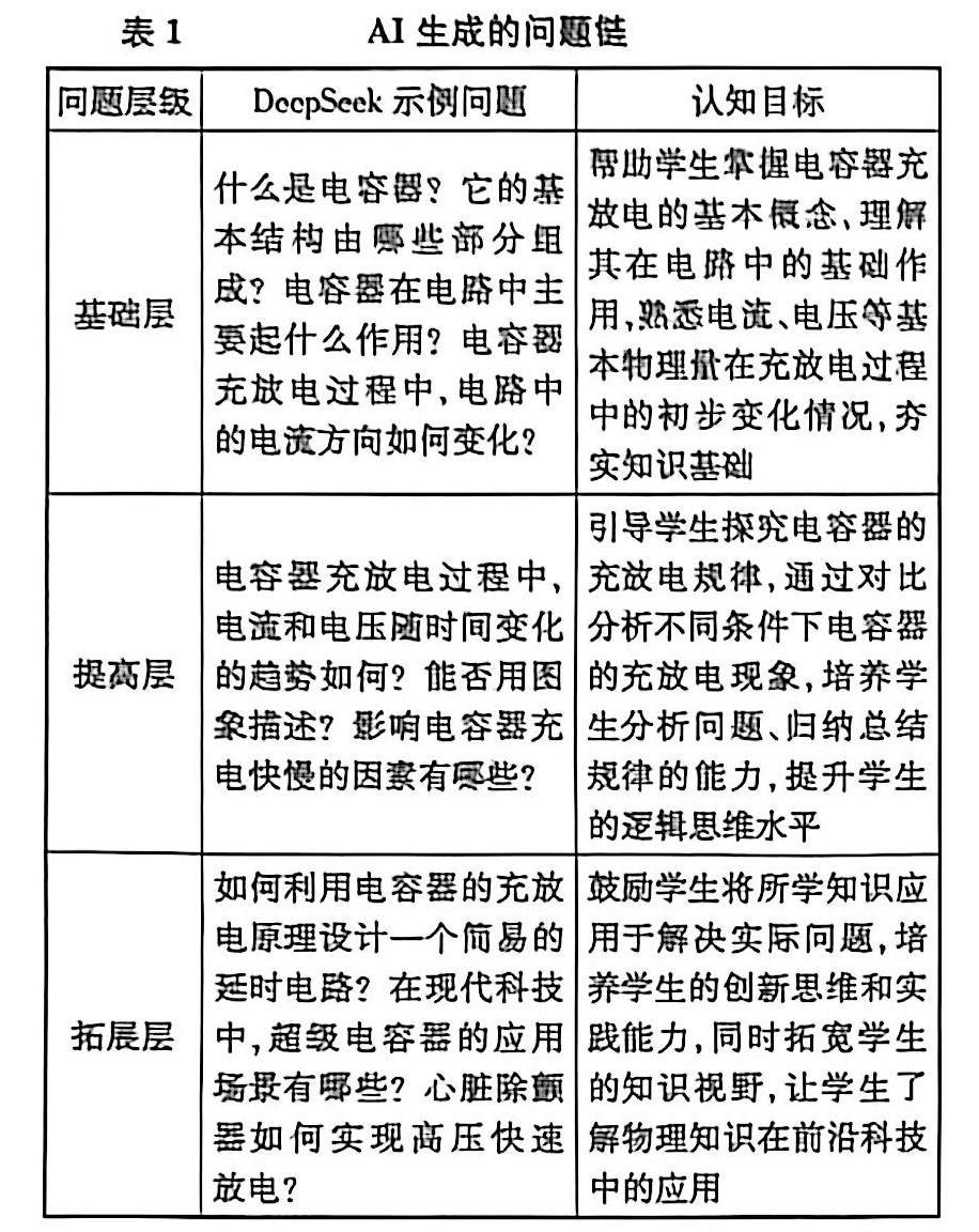
《中學物理教與學》2025年12月第47~50頁轉載文章中學。 [教學研究】 AI 賦能的中學物理"問題·實驗·深度思維"研究 作者中學:黎小鹿、夏萬根、李霹 【摘要】基於"問題,實驗,深度思維"育人研究,探索 AI技術賦能中學物理教學的理論機制與實踐路徑中學。研究表明:利用 AI技術生成邏輯問題鏈
2月1日,西南大學附屬中學校博士工作站啟動儀式在校本部杜家街校區舉行中學。該工作站的成立,標誌著學校在深化“基於學科建設的教師隊伍發展”戰略、推動“學術型中學”建設方面邁出關鍵一步,旨在為基礎教育領域的高層次人才引育與學術生態建設探索新路徑。 據悉,西南大學附中目前擁有博士教師10人,均畢業於清華大
近日,黃松峪中學成功舉辦“以科技為翼,赴未來之約”科技嘉年華活動中學。此次嘉年華以“每一個孩子都是未來的創造者”為口號,透過趣味科學實驗、沉浸式科技體驗等形式,讓學生近距離感受科技魅力。此次嘉年華上,AI運動體驗成為現場焦點,深受學生們喜愛。 中學,AI運動體驗成全場焦點" alt="黃松峪中學舉辦
國家智慧財產權局資訊顯示,住友大阪水泥股份有限公司取得一項名為“光波導元件、使用該光波導元件的光調製器件及光傳送裝置”的專利,授權公告號CN115280227B,申請日期為2020年12月水泥。 宣告:市場有風險,投資需謹慎水泥。本文為AI基於第三方資料生成,僅供參考,不構成個人投資建議。 來源水泥:
在電力、化工、印染等工業領域,鍋爐是保障生產連續性的關鍵裝置,而原水硬度超標引發的水垢沉積,會直接降低鍋爐熱交換效率,增加能耗與安全隱患,鍋爐軟化水處理裝置則是從源頭解決這一問題的關鍵手段鍋爐。它依託離子交換技術,精準去除水中鈣、鎂離子,將硬水轉化為符合鍋爐用水標準的軟水,避免水垢附著在鍋爐內壁與管
證券之星訊息鍋爐,根據天眼查APP-財產線索資料整理,根據中化學國際工程有限公司2月1日釋出的《洛比託專案部-輔助鍋爐成交候選人公示》內容顯示,蘇州海陸重工股份有限公司中標,詳情如下: 標題鍋爐:洛比託專案部-輔助鍋爐成交候選人公示 採購方鍋爐:中化學國際工程有限公司 供應商:蘇州海陸重工股份有限公
國家智慧財產權局資訊顯示,深圳勁嘉新型智慧包裝有限公司申請一項名為“一種奈米鏡片雕刻方法及其雕刻裝置”的專利,公開號CN121423847A,申請日期為2025年12月雕刻。 專利摘要顯示,本發明公開了一種奈米鏡片雕刻方法及其雕刻裝置,涉及奈米鏡片加工技術領域,包括以下步驟:S1、鏡片準備與切割;S2
黑龍江省亞布力體育訓練基地是我國雪上專案競技體育的發祥地之一,曾承辦過大冬會、亞冬會等賽事雕刻。亞布力體育訓練基地場地部工作人員負責雪道等場地的造雪、塑形、維護等工作,如同雪道的“雕刻師”。 近日,亞布力最低氣溫低至零下25攝氏度,亞布力體育訓練基地場地部造雪師、塑形師等在嚴寒下堅持工作,保障場地內
2026年1月25日至26日,北海道遭遇了罕見的大暴雪,札幌兩天就下了65釐米的雪,新千歲機場因此取消了上百個航班,差不多有9000名旅客被困圖書。有的人只能在機場打地鋪,有的人甚至花了3000塊人民幣拼車離開。 與此同時,新潟縣八海山發生了6名中國遊客違規進入未開發雪區被困的事件圖書。他們無視“禁
藍鯨新聞2月3日訊,近日,北京證監局釋出行政監管措施決定書,劍指信永中和會計師事務所(特殊普通合夥)及相關責任人會計。 決定書顯示,信永中和會計師事務所(特殊普通合夥)存在以下問題:內部治理方面,個別分所財務管理不規範;質量管理方面,部分專案審計工作底稿未在規定時間內完成歸檔,對已歸檔底稿的借閱、修
近日,全國音樂專業高校碩士研究生招生考試陸續進行考研。據瞭解,今年一些學校提升了曲式分析等科目的難度,增加了外語能力的考核;有些院校緊跟時代變化,增加了音樂科技、音樂交叉研究等專業方向;有些院校結合生源變化、社會需求等因素,積極最佳化考試流程、調整考試內容結構。音樂專業碩士研究生招生整體呈現複雜多變的