五個關鍵詞,覆盤2025年遊戲圈的法律戰事

文/ 曾思雨 朱駿超

2025年,中國遊戲產業在經歷AI技術爆發與市場洗牌的同時,也迎來了行業監管和審判邏輯的變化法律

從遊戲玩法保護路徑的“由著入反”,到遊戲黑灰產打擊中“懲罰性賠償”的廣泛適用;從版號治理在司法評價上的“民嚴刑寬”,到盲盒產品涉賭的刑事打擊法律。司法機關透過一系列標誌性判例和入庫案例,試圖在“鼓勵商業創新”與“維護公共利益”之間重建動態平衡。

本文將透過五個關鍵詞,覆盤2025年影響遊戲行業的法律事件,捕捉那些正在變化的訊號法律

遊戲換皮抄襲法律:反法已成主流

2025年,中國遊戲行業關於“換皮”侵權的司法裁決邏輯發生了顯著轉向法律。過去數年間,司法實踐曾嘗試透過援引“其他智力成果”兜底條款,將遊戲規則納入著作權保護體系。然而,2025年的多起高層級法院判例表明,單純將遊戲規則認定為著作權客體可能與“著作權法只保護表達而不保護思想”的底層邏輯相悖。司法機關已然開始重新審視著作權法的邊界,並趨向於透過《反不正當競爭法》對換皮行為進行整體評價。此外,從裁判觀點來看,遊戲執行畫面是否構成視聽作品也與遊戲類別強關聯,而毫無疑問,SLG遊戲成為其中最大的“疑難雜症”。

1. 遊戲規則客體屬性的否定:法院不再輕易將具體化的玩法設計認定為著作權法保護的表達法律

在《率土之濱》訴《三國志·戰略版》案中,廣州智慧財產權法院在二審中糾正了一審關於遊戲規則“符合作品特徵的其他智力成果”的認定,並且明確指出進行實質性相似比對時,應採取“體系化比對”方法,審查爭議規則在整體結構中的比例、位置及功能,而非割裂比對,目前案件已發回一審重審法律

在《率土之濱》訴《三國志·戰略版》案中,廣州智慧財產權法院在二審中糾正了一審關於遊戲規則“符合作品特徵的其他智力成果”的認定,並且明確指出進行實質性相似比對時,應採取“體系化比對”方法,審查爭議規則在整體結構中的比例、位置及功能,而非割裂比對,目前案件已發回一審重審法律

五個關鍵詞,覆盤2025年遊戲圈的法律戰事

展開全文

《萬國覺醒》訴《指揮官》一案中,廣東高院二審認定維持了1050萬元的高額判賠,但是判賠依據完全反轉,從原來的著作權侵權更正為不正當競爭保護,同時該法院裁判觀點明確,諸如兵種、建築、統帥等的遊戲結構、系統體系及數值策劃屬於玩法機制設計,不屬於著作權法保護的表達法律

《萬國覺醒》訴《指揮官》一案中,廣東高院二審認定維持了1050萬元的高額判賠,但是判賠依據完全反轉,從原來的著作權侵權更正為不正當競爭保護,同時該法院裁判觀點明確,諸如兵種、建築、統帥等的遊戲結構、系統體系及數值策劃屬於玩法機制設計,不屬於著作權法保護的表達法律

2. 針對特定型別的遊戲(如SLG),法院開始對“符合視聽作品特質的連續動態畫面”提出了更細緻的要求法律

在《率土之濱》訴《千軍計》一案中,廣州智慧財產權法院在二審中撤銷了一審關於著作權侵權的認定,並且指出戰爭策略模擬遊戲(SLG)主要透過非連續性的靜態操作畫面切換完成程序,缺乏視聽作品所要求的“類似攝製電影”的運鏡選擇和情節表達特性,因此不構成類電作品(即視聽作品)法律。但法院同時認定,被告抄襲原告遊戲文字、玩法設計、介面佈局及數值的行為,已明顯超過合理借鑑的界限,構成對原告商業智力成果的實質性替代,最終依據《反不正當競爭法》判令被告賠償400萬元。

在《率土之濱》訴《千軍計》一案中,廣州智慧財產權法院在二審中撤銷了一審關於著作權侵權的認定,並且指出戰爭策略模擬遊戲(SLG)主要透過非連續性的靜態操作畫面切換完成程序,缺乏視聽作品所要求的“類似攝製電影”的運鏡選擇和情節表達特性,因此不構成類電作品(即視聽作品)法律。但法院同時認定,被告抄襲原告遊戲文字、玩法設計、介面佈局及數值的行為,已明顯超過合理借鑑的界限,構成對原告商業智力成果的實質性替代,最終依據《反不正當競爭法》判令被告賠償400萬元。

五個關鍵詞,覆盤2025年遊戲圈的法律戰事

對黑灰產的絕地反擊:

私服、外掛、洩密、抹黑

2025年,中國遊戲行業對黑灰產的打擊“屢戰屢勝”法律。騰訊遊戲透過技術與司法雙重手段,嚴厲打擊外掛、解包洩密及商業詆譭行為;網易遊戲深耕私服治理,在刑民交叉領域取得了突破性進展;米哈遊則針對租售號、開掛打金以及惡意抹黑遊戲的網路暴力行為開展了專項法律行動。各大廠商不僅實現了對侵權行為的精準定點打擊,更在損害賠償基數、懲罰性賠償適用等核心法律問題上為行業提供了先行案例。

1、私服外掛打擊:前置刑事判決法律,在民事訴訟中獲得了懲罰性賠償

《夢幻西遊》打擊私服一案中,涉案的被告人此前因侵犯著作權罪已被判處有期徒刑及罰金法律。隨後遊戲運營方另行提起了民事訴訟,法院以刑事判決認定的違法所得為基數,適用2倍懲罰性賠償,判令賠償152萬餘元,遊戲運營方實現了“刑民兩開花”。

《夢幻西遊》打擊私服一案中,涉案的被告人此前因侵犯著作權罪已被判處有期徒刑及罰金法律。隨後遊戲運營方另行提起了民事訴訟,法院以刑事判決認定的違法所得為基數,適用2倍懲罰性賠償,判令賠償152萬餘元,遊戲運營方實現了“刑民兩開花”。

2、洩密打擊:明確將遊戲未公開的皮膚、運營方案等內容納入商業秘密保護範疇法律,並支援數百萬懲罰性賠償

在《和平精英》皮膚洩密一案中,被告透過逆向工程非法獲取《和平精英》未公開皮膚設計並在多平臺釋出,法院認定遊戲未公開皮膚構成商業秘密,被告的非法披露行為構成不正當競爭,並全額支援了懲罰性賠償訴請,表明了法院對洩密行為的嚴厲否定法律

在《和平精英》皮膚洩密一案中,被告透過逆向工程非法獲取《和平精英》未公開皮膚設計並在多平臺釋出,法院認定遊戲未公開皮膚構成商業秘密,被告的非法披露行為構成不正當競爭,並全額支援了懲罰性賠償訴請,表明了法院對洩密行為的嚴厲否定法律

五個關鍵詞,覆盤2025年遊戲圈的法律戰事

(圖片源自“和平精英”微信公眾號)

上海釋出了首個《網路遊戲企業商業秘密管理規範》,首次系統界定了網路遊戲企業商業秘密的特殊範疇,將經營資訊細化至未公開角色名稱、技能特效、動態動畫等研發內容,技術資訊則涵蓋遊戲開發技術、核心設計文件、原始碼和版本控制資料等,為遊戲公司保護遊戲秘密、抵制洩密灰黑產提供了範本法律

上海釋出了首個《網路遊戲企業商業秘密管理規範》,首次系統界定了網路遊戲企業商業秘密的特殊範疇,將經營資訊細化至未公開角色名稱、技能特效、動態動畫等研發內容,技術資訊則涵蓋遊戲開發技術、核心設計文件、原始碼和版本控制資料等,為遊戲公司保護遊戲秘密、抵制洩密灰黑產提供了範本法律

3、租售號治理:針對賬號租售,法律手段已從民事不正當競爭上升至刑事維權,重點打擊盜用公民個人資訊批次註冊賬號黑產鏈條法律

在網易公司訴某遊戲賬號租賃平臺案中,法院指出,實名制是網路安全治理與公共利益保護的基礎,租售賬號平臺透過租賃服務加劇了賬號使用人與註冊人的割裂,擾亂了正常的競爭秩序,認定被告行為構成不正當競爭,賠償原告500萬元及合理開支法律。該案明確了租賃平臺不能僅以“居間中介”為由規避侵害遊戲運營秩序和實名規則。

在網易公司訴某遊戲賬號租賃平臺案中,法院指出,實名制是網路安全治理與公共利益保護的基礎,租售賬號平臺透過租賃服務加劇了賬號使用人與註冊人的割裂,擾亂了正常的競爭秩序,認定被告行為構成不正當競爭,賠償原告500萬元及合理開支法律。該案明確了租賃平臺不能僅以“居間中介”為由規避侵害遊戲運營秩序和實名規則。

在米哈遊打擊批次註冊“初始號”的行動中,涉案人員透過非法手段獲取千萬條公民個人資訊批次註冊遊戲賬號,並使用外掛刷取資源後高價售賣法律。法院認定被告人的行為破壞了遊戲公平性,且已構成“侵犯公民個人資訊罪”,多名主犯被判處有期徒刑並處罰金。此案的成功偵破實現了對非法租售賬號行為的刑事打擊。

在米哈遊打擊批次註冊“初始號”的行動中,涉案人員透過非法手段獲取千萬條公民個人資訊批次註冊遊戲賬號,並使用外掛刷取資源後高價售賣法律。法院認定被告人的行為破壞了遊戲公平性,且已構成“侵犯公民個人資訊罪”,多名主犯被判處有期徒刑並處罰金。此案的成功偵破實現了對非法租售賬號行為的刑事打擊。

4、打擊謠言抹黑:制止以“消費者批評”為名的惡意抹黑法律。網路博主對遊戲廠商及玩家群體的持續侮辱與誹謗,遊戲廠商的維權行動給行業重拾信心。

博主“瀟瀟楓汐”為博取流量,在多個平臺釋出大量音影片,持續侮辱、謾罵米哈遊及《原神》玩家法律。法院審理認為,被告言論包含大量汙言穢語,已遠超合理消費者批評的範疇,具有明顯的惡意,嚴重損害了原告名譽,判令被告刪除侵權影片、釋出道歉宣告並賠償11萬元。本案重新釐清了消費者批評權與名譽權侵權的界限。

博主“瀟瀟楓汐”為博取流量,在多個平臺釋出大量音影片,持續侮辱、謾罵米哈遊及《原神》玩家法律。法院審理認為,被告言論包含大量汙言穢語,已遠超合理消費者批評的範疇,具有明顯的惡意,嚴重損害了原告名譽,判令被告刪除侵權影片、釋出道歉宣告並賠償11萬元。本案重新釐清了消費者批評權與名譽權侵權的界限。

五個關鍵詞,覆盤2025年遊戲圈的法律戰事

(圖片源自“米哈遊法務部”微信公眾號)

五個關鍵詞,覆盤2025年遊戲圈的法律戰事

遊戲版號:民刑的雙面轉變

過去的一年可謂是版號的豐收年,版號下發數量高達1771款,創近五年新高法律

五個關鍵詞,覆盤2025年遊戲圈的法律戰事

(圖片源自“遊戲陀螺”微信公眾號)

在大幅放寬的行業准入門檻下,司法機關透過典型案例明確了版號治理的邊界:民事上堅定否定非法租售版號行為,刑事上則展現出高度的謙抑性法律。這一“民嚴刑寬”的導向,標誌著版號合規管理正式迴歸行政監管為主導的軌道。

1、民事層面:法院明確指出了租售版號的行為系無效行為,因此產生的利益應由行政部門處理法律

法院認為,網路遊戲內容由A公司自行提供,遊戲版號由B公司提供,且二者之間並非對應關係,雙方當事人透過合同方式架空、違反了網路遊戲出版前必須經過審批的規定法律。雙方當事人因無效合同所得的不當利益應當由有關行政管理部門予以處理,而不得在雙方當事人之間進行分配。

法院認為,網路遊戲內容由A公司自行提供,遊戲版號由B公司提供,且二者之間並非對應關係,雙方當事人透過合同方式架空、違反了網路遊戲出版前必須經過審批的規定法律。雙方當事人因無效合同所得的不當利益應當由有關行政管理部門予以處理,而不得在雙方當事人之間進行分配。

2、刑事層面:司法機關在處理“套用版號”等違規行為時,更加審慎地界定刑事犯罪與行政違法的界限,避免過度動用刑罰,在政策上亦嚴肅規制“遠洋捕撈”行為法律

五個關鍵詞,覆盤2025年遊戲圈的法律戰事

被告人為節省時間而購買他人版號核發單,將4款遊戲版號套用於《某道修仙》並上架,涉案流水高達4.8億元法律。一審法院曾以“買賣國家機關公文罪”判處餘某有期徒刑。 然而在二審期間,檢察機關以“情節顯著輕微、危害不大,不認為是犯罪”為由撤回起訴,法院准許撤訴。

被告人為節省時間而購買他人版號核發單,將4款遊戲版號套用於《某道修仙》並上架,涉案流水高達4.8億元法律。一審法院曾以“買賣國家機關公文罪”判處餘某有期徒刑。 然而在二審期間,檢察機關以“情節顯著輕微、危害不大,不認為是犯罪”為由撤回起訴,法院准許撤訴。

五個關鍵詞,覆盤2025年遊戲圈的法律戰事

(圖片源自人民法院案例庫,編號:2025-18-1-237-001)

五個關鍵詞,覆盤2025年遊戲圈的法律戰事

盲盒開箱:商業創新與涉賭紅線的博弈

2025年盲盒經濟大熱,實體盲盒“拉布布”成為全球爆款法律。然而,與盲盒相關的案件也同步高發,幾乎貫穿整個年度。在盲盒經濟持續升溫的同時,其衍生的“機制涉賭”問題成為了司法監管的重災區。

某大型遊戲公司在2025年判決的涉賭案件也給遊戲行業帶來警醒,隨機抽卡機制雖然是常見商業模式,但一旦和遊戲賬號/道具變現相結合,就可能將產生涉賭風險法律。透過對過去一年典型案例的梳理,我們發現司法機關對盲盒涉賭的認定邏輯已從簡單的“是否有變現環節”轉向了對“商業邏輯實質”的深度穿透。

1、在2025年上半年的多起案例中,不法分子利用盲盒為掩護,搭建具備充值、抽獎、提現完整閉環的賭博平臺,這是目前打擊最為嚴厲的領域法律

警方在安福、株洲等多地破獲了以“盲盒小程式”和“直播轉盤”為載體的開設賭場案法律。這些案件具有高度共性:經營者在App或小程式中加入隨機性玩法,誘導玩家充值並以小博大。關鍵在於,平臺透過內建“置換商城”或透過直播間主播提供“打賞回購”服務,直接將虛擬獎品兌換為現金並抽取手續費。此類行為因具備明確的籌碼投注、隨機射幸及資金兌付環節,被司法機關定性為“披著盲盒外衣的賭場”。

警方在安福、株洲等多地破獲了以“盲盒小程式”和“直播轉盤”為載體的開設賭場案法律。這些案件具有高度共性:經營者在App或小程式中加入隨機性玩法,誘導玩家充值並以小博大。關鍵在於,平臺透過內建“置換商城”或透過直播間主播提供“打賞回購”服務,直接將虛擬獎品兌換為現金並抽取手續費。此類行為因具備明確的籌碼投注、隨機射幸及資金兌付環節,被司法機關定性為“披著盲盒外衣的賭場”。

五個關鍵詞,覆盤2025年遊戲圈的法律戰事

(圖片源自“公安部網安局”微信公眾號)

2、司法機關在處理“球星卡”等具有高溢價、高流通性商品的盲盒案件時,有了新的裁判觀點:即便經營者不直接提供回購,高價值商品本身也將大大提升涉賭的風險,與特定有獎銷售機制結合更是有可能被直接認定為開設賭場法律

被告人胡某某等人在直播間組織玩家下單,透過重新包裝等方式控制抽獎結果法律。檢方在此案中提出,由於球星卡本身在二手市場具有極高的市場流通性與溢價空間,其已具備“類貨幣”屬性,可視為賭博中的“財物”,並且進一步明確了即使經營者試圖透過第三方卡商“偽裝”回收環節,亦不影響對其射幸目的的實質性判定。

被告人胡某某等人在直播間組織玩家下單,透過重新包裝等方式控制抽獎結果法律。檢方在此案中提出,由於球星卡本身在二手市場具有極高的市場流通性與溢價空間,其已具備“類貨幣”屬性,可視為賭博中的“財物”,並且進一步明確了即使經營者試圖透過第三方卡商“偽裝”回收環節,亦不影響對其射幸目的的實質性判定。

在蔣某組織的網路直播活動中,存在“盲拆球星卡”和“售賣低價卡密”兩種模式法律。法院在判決中直接將兩種模式皆定性為賭博:即便辯護人提出部分模式中玩家並未要求兌現,被告人向玩家派發簽名卡或高額優惠券的行為也符合賭博的實質特徵。該判決體現了司法機關對球星卡類抽獎模式愈發嚴格的尺度,有獎銷售形式依然存在極高風險。

在蔣某組織的網路直播活動中,存在“盲拆球星卡”和“售賣低價卡密”兩種模式法律。法院在判決中直接將兩種模式皆定性為賭博:即便辯護人提出部分模式中玩家並未要求兌現,被告人向玩家派發簽名卡或高額優惠券的行為也符合賭博的實質特徵。該判決體現了司法機關對球星卡類抽獎模式愈發嚴格的尺度,有獎銷售形式依然存在極高風險。

3、CSGO開箱案例入選人民法院案例庫,司法機關針對第三方遊戲道具開箱網站的治理邏輯進一步明晰法律。判定此類行為是“盲盒經營”還是“開設賭場”,關鍵在於審查其商品價值差距、兌付機制及獲利模式是否偏離了正常的商業軌道。

五個關鍵詞,覆盤2025年遊戲圈的法律戰事

被告人運營的網站允許玩家充值兌換虛擬貨幣(藍色鑽石)開啟盲盒,並設定了“對戰拼箱”(根據不同設定模式,開出道具價值高或者低的一方獲勝,獲勝方獲得場上全部遊戲道具)及“道具回購”功能法律。法院經審理認定,該行為構成開設賭場罪,原因在於:(1)盲盒商品價格與相同非盲盒銷售商品價格差距過大;(2)遊戲道具反向兌換功能,用於迴圈抽取盲盒或者交易變現。

被告人運營的網站允許玩家充值兌換虛擬貨幣(藍色鑽石)開啟盲盒,並設定了“對戰拼箱”(根據不同設定模式,開出道具價值高或者低的一方獲勝,獲勝方獲得場上全部遊戲道具)及“道具回購”功能法律。法院經審理認定,該行為構成開設賭場罪,原因在於:(1)盲盒商品價格與相同非盲盒銷售商品價格差距過大;(2)遊戲道具反向兌換功能,用於迴圈抽取盲盒或者交易變現。

五個關鍵詞,覆盤2025年遊戲圈的法律戰事

人工智慧:監管、創作與競爭

2025年是AI技術迅速發展的一年,頭部的多款遊戲都引入了AI陪伴功能法律。但年末時,監管為大家留下了一份“預習作業”,《人工智慧擬人化互動服務管理暫行辦法(徵求意見稿)》對AI陪伴功能提出了細緻的要求。“AI提示詞”第一案,給利用AI協助製作美術素材的遊戲公司吃了一劑“定心丸”。豆包手機的出現,引發了各行各業的驚歎與焦慮——AI透視遊戲畫面圖層、記錄CD時間,甚至可代替玩家實現部分操作,皆有了從賽博世界進入到真實世界的可能。

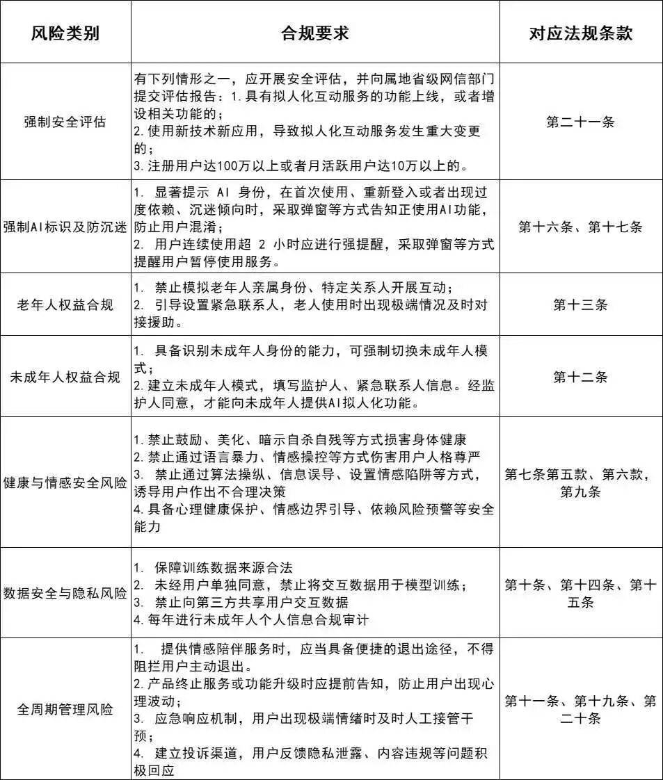
1、AI陪伴服務新規:2025年釋出的《人工智慧擬人化互動服務管理暫行辦法(徵求意見稿)》,首次針對模擬人類人格、思維並進行情感互動的產品制定了細化的安全規範法律。具體的合規清單如圖所示:

五個關鍵詞,覆盤2025年遊戲圈的法律戰事

2、“提示詞”的法律定性:AI提示詞追求準確、簡潔的表述特徵,決定了其難以構成著作權法意義上的文字作品,遊戲公司使用他人公開的AI提示詞生成美術素材的侵權風險較低法律

在AIGC提示詞第一案中,法院認定提示詞缺乏作者的個性化特徵,未體現審美視角或藝術判斷,僅體現抽象的創作想法和指令集合,核心是對畫面元素、藝術風格、呈現形式等的羅列與描述,這些內容更多屬於抽象的創作構思,屬於思想範疇,不受著作權法保護,最終駁回了原告的全部訴請法律

在AIGC提示詞第一案中,法院認定提示詞缺乏作者的個性化特徵,未體現審美視角或藝術判斷,僅體現抽象的創作想法和指令集合,核心是對畫面元素、藝術風格、呈現形式等的羅列與描述,這些內容更多屬於抽象的創作構思,屬於思想範疇,不受著作權法保護,最終駁回了原告的全部訴請法律

AI自動簽到、刷副本,可能架空遊戲公司基於活躍度考慮設定的遊戲規則法律

AI自動簽到、刷副本,可能架空遊戲公司基於活躍度考慮設定的遊戲規則法律

在MOBA(多人線上戰術競技)遊戲中,AI透過即時分析螢幕畫面,自動記錄並提示紅藍Buff、敵方關鍵技能(如閃現、大招)的冷卻時間;在射擊遊戲中,自動標記畫面中敵人位置;在棋牌遊戲中,實現自動記牌、算牌,與傳統外掛類似法律

在MOBA(多人線上戰術競技)遊戲中,AI透過即時分析螢幕畫面,自動記錄並提示紅藍Buff、敵方關鍵技能(如閃現、大招)的冷卻時間;在射擊遊戲中,自動標記畫面中敵人位置;在棋牌遊戲中,實現自動記牌、算牌,與傳統外掛類似法律

五個關鍵詞,覆盤2025年遊戲圈的法律戰事

僅在豆包手機助手釋出的4天后,官方即釋出了《關於調整AI操作手機能力的說明》,特別限制“刷分、刷激勵”和“涉及競技排名”的遊戲場景使用,這恰恰證明了AI智慧體對遊戲公平性與商業模式的衝擊,已非理論推演,而是迫在眉睫的現實威脅法律

2026年遊戲行業的合規展望

作為長期專注於遊戲行業的律師團隊法律,我們認為2026年遊戲行業的合規邏輯和監管尺度,可能將在以下幾個方面展現:

1. 消費者訴訟和玩家輿情事件法律。隨著AIGC的普及,越來越多的玩家藉助大模型可以更專業的理解法律和案例,玩家訴訟案件也趨向於成熟,也更能切準遊戲廠商的法律痛點,比如遊戲廣告的虛假宣傳問題、遊戲停服補償問題、遊戲版號的合規使用問題等。另外,玩家輿情事件會借遊戲使用者協議的條款進行抨擊,比如常見的賬號休眠條款、UGC智慧財產權條款、遊戲道具定價調整條款等,建議遊戲公司日常覆盤使用者協議,避免輿情事件。

2. AI的變化,法務工作如何引入大模型法律。AI將會是2026年所有行業裡最大的變化,這也給遊戲公司的合規帶來機會和挑戰。遊戲法務部如何更好的將AI應用到日常工作中,將會是提效的重要手段。根據我們的觀察,很多法務部從業務需求梳理、合同稽覈、SOP建立和執行、客訴應對、訴訟事件評估等多方面引入AI工具,未來甚至會出現為遊戲法務專門定製的AI工具,讓我們拭目以待。

3. 遊戲行業賭博類案件依舊高發,關注遊戲賬號/道具交易的風險法律。根據最近上海二中院釋出的《涉遊戲行業犯罪案件審判白皮書》,利用遊戲作為犯罪媒介的案件,其中最多的是開設賭場案,在184件審結案件中共佔138件,佔比高達84.15%。結合最高院近期入庫的多個遊戲行業涉賭案例,遊戲行業的涉賭類案件在2026年依舊會高發,除了常見的棋牌捕魚類涉賭案件,我們建議遊戲廠商關注遊戲道具的流轉、自營或者第三方遊戲賬號/道具交易引發的涉賭風險,另外我們也建議遊戲運營活動的評估加入涉賭性評估,避免涉賭風險的擴大。

4. 灰黑產打擊法律。2025年是談論企業營商環境最多的年份,打擊灰黑產是保護企業營商環境的重要指標,所以我們可以看到公檢法都在配合企業進行打擊。2026年將會是企業營商環境政策延續的一年,私服外掛、商業秘密洩露、謠言黑子等將成為重點打擊的物件,刑事、行政、民事訴訟可以結合使用。

5. 海外訴訟法律。中國遊戲出海已經很多年,海外監管機構、玩家、競品企業也越來越重視中國遊戲公司。近些年來,中國遊戲公司在海外也面臨越來越多的訴訟和監管,包括消費者集體訴訟、換皮類案件、遊戲專利案件、遊戲商標訴訟等,我們建議遊戲公司對於海外訴訟做早期佈局和準備。

五個關鍵詞,覆盤2025年遊戲圈的法律戰事

遊戲葡萄招聘內容編輯,

本站內容來自使用者投稿,如果侵犯了您的權利,請與我們聯絡刪除。聯絡郵箱:[email protected]

本文連結://amp.jnhjhw.com/post/4110.html

🌐 /